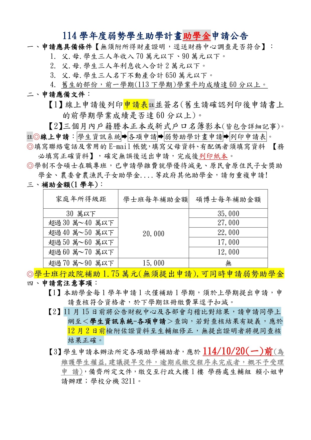
【学务处生辅组 - 公告】114学年度弱势学生助学计画助学金申请公告

  • 2025-09-09
  • 创意商品设计学系
545336506_10230543459878120_940811672449197586_n